校长信箱
内网
回到旧版
首 页
学校概况
学校简介
学校章程
学校领导
组织机构
校园VR
教育教学
教学信息
专业建设
师资建设
实习实训
师生大赛
招生就业
招生动态
招生简章
专业介绍
系部之窗
护理系
医药系
机械工程系
电子信息系
汽车运用工程系
艺术体育系
农林工程系
旅游管理系
公共基础部
开放教育部
综合高中部
学工在线
学生活动
思政教育
安全教育
学生资助
心理咨询
校园文化
团员活动
教工之家
后勤服务
校园剪影
校友工作
社会服务
校企合作
社会培训
技能鉴定
社会考试
信息公开
通知公告
人事信息
财务信息
采购招标
校历
办公电话
下载中心
新闻中心
校园新闻
媒体聚焦
党建工作
纪检监察
新闻链接
映像校园
新闻中心
校园新闻
媒体聚焦
党建工作
纪检监察
新闻链接
映像校园
党建工作
您的位置:
首页
->
新闻中心
->
党建工作
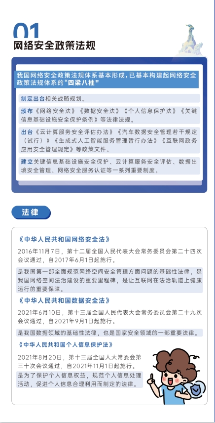
网络安全知识必读
收录时间:2024/09/09
阅读次数:
3217
操作>>
分享:
上一条:
贯彻实施国防法规,自觉履行国防义务 | 国防动员宣传教育月
下一条:
2024年网络安全周海报
返回列表